全体新生:
大家好!为确保今年秋期能够有序、安全开学,根据《四川省教育厅 四川省卫生健康委员会关于印发<四川省学校 2021 年秋季学期开学新冠肺炎疫情防控工作方案>的通知》(川教函〔2021〕318 号)及《成都市教育局 成都市卫生健康委员会关于进一步加强近期学校新冠肺炎疫情防控及卫生管理工作的通知》(成教函〔2021〕85 号)等有关文件精神,结合学院实际,特制定本须知,请全体同学遵照办理。
川内新生入校要求:低风险地区的学生非必要不离川,不前往省内外中高风险地区。开学前持“四川天府健康通”绿码和入校前48小时内核酸检测阴性证明入校。
川外新生报到要求:在川外低风险地区的新生,持48小时内核酸检测阴性证明及“四川天府健康通”绿码入校。入校后,第一时间由学校统一组织再次进行核酸检测,结果出来前不能离开留置地点。核酸检测地点及留置要求服从报到现场安排。
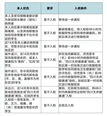
有以下情况的新生暂缓入校

报到要求
1.所有2021年新生持录取通知书、本人身份证、登机登车前48小时内核酸检测阴性证明、“四川天府健康通”绿码,体温检测、本人及行李消毒、系部登记并入校;
2.进校后须向本人所在系部上交材料:纸质版《万象城体育awcsport2021年新生健康承诺书》、新冠疫苗全程接种证明(禁忌症除外)、1寸免冠照片,缺一不可。
生活篇
1.积极主动一日三测温。入校后坚持晨、午、晚“一日三测”体温检测。在校期间,同学们须按照各系规定时间,一日三测温,并且在今日校园APP上按时签到打卡。如有体温异常,应立即登记并报告辅导员和公寓值班员,戴好口罩前往临时观察点待后续安排。
2.严格遵守公寓查寝制度。所有同学实行一人一证,禁止非本公寓人员进出公寓。宿舍严禁外来人员入内,疫情防控期间一律谢绝访客。同学们须配合学院做好公寓消杀工作。出入公寓佩戴口罩;不得串门扎堆、不得在宿舍内开展聚集性活动,并根据各系部安排,使用辅导猫查寝功能进行每日查寝打卡。
3.在校期间,食堂错峰就餐。根据校区管理规定配合使用餐具。食堂用餐过程中,如出现异常或突发情况,请配合食堂工作人员的指导和管理,有序开展应急处置工作。
4.注意个人卫生,保持宿舍清洁。做好个人卫生与防护。注意用眼卫生,积极参加体育锻炼;勤洗手;被褥及个人衣物定期晾晒、洗涤、消毒。注意规律作息,不过度熬夜,合理饮食;在校园内非人员聚集时可不戴口罩。保持宿舍清洁、通风换气。做好宿舍每日持续开窗通风,尤其是在寝室期间必须开窗通风换气。及时清理宿舍垃圾和杂物并按照要求分类投放,废弃口罩专门投放,保持宿舍卫生干净整洁。寝室室长安排并督促每日寝室清扫消毒,每周定期大扫除。
5.校园小超市正常营业,注意保护环境,不随地乱扔垃圾。
6.在校期间收取快递和外卖执行校区管理规定。
学习篇
(一)教室要保持通风,门窗尽量打开,禁止携带任何食品进入教室。
(二)课余休息时间不得聚众和串班,以减少额外接触。
(三)在校期间严禁带病上课,亦不得无故缺课。身体异常时必须第一时间向辅导员及任课老师报告,按相关流程处理。
(四)所有在校期间严格请假管理。非因重大必要情况者,一律不予准假。凡请事假者,均需在今日校园APP“请假”模块如实填报请假申请,并上传相应证明,按流程审批通过后,准予请事假。凡因病者,先去医务室看病,谨遵医嘱,若需请病假,须在今日校园APP“请假”模块如实填报请假申请,并上传医务室准假条,按流程审批通过后,准予请病假。已请假学生须每日按时向辅导员报备行程。
(五)严格进出校园管理。严格进出校门,非必要不出校,做到学习、生活空间相对固定。避免到人群聚集尤其是空气流动性差的场所,在公共场所保持社交距离。凡因必要事宜须出校者,出校时必须向门卫出示今日校园APP电子请假条和出门条,并登记基本信息和入校时间。外出时佩戴口罩,做好个人防护。
(六)严格活动管控。在校期间参加学院举办的活动时,应严格遵守举办方各项纪律要求。原则上不允许私自参加校外活动。
(七)心理援助。入校后若需要心理援助,可联系所在系部和大学生心理健康中心进行心理咨询和心理疏导。
(八)应急处置
1.出现不适症状,及时就医并报送信息。
2.护送过程做好自我防护。
3.风险告知。对共同生活、学习的一般接触者进行风险告知,一旦出现发热、干咳等呼吸道症状以及腹泻、结膜充血等症状时要立即报告辅导员,按照学院相关规定执行。
(九)学生病愈后,入校要查验由当地具备资质的医疗单位开具的复课证明。